menu
search
Login
Join Now
close
#
Explore
headphones
Audio
add_to_queue
Minds+
tips_and_updates
Supermind
group
Groups
more_horiz
More
Juwin
@juwin
·
Subscribe
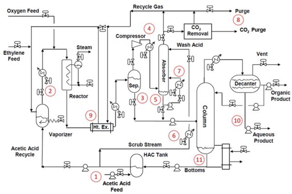
Flow chart of the vinyl acetate production(improved techniques)
Jan 12 2022 · 4:57 AM
Get replies from creators like
Juwin
Supermind
thumb_up
thumb_down
repeat
tips_and_updates
71
upvotes
Please enable JavaScript to continue using this application.