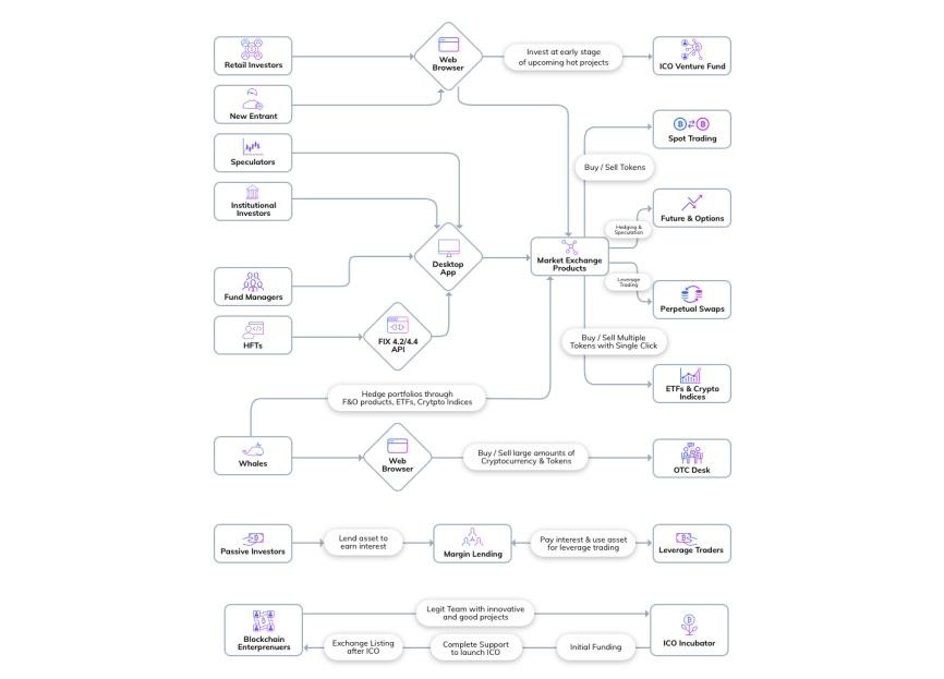
We all know the benefits of derivatives stock market such as: Investors can come up with a variety of investment strategies, as well as a new approach to risk management that would normally not be possible with just the base asset. Increasing attractiveness for the stock market, flexible payment... We do not have a crypto derivatives market right now, IDAP is the first self-contained ecosystem for the crypto derivatives trading market. IDAP goal is to become the most diverse crypto derivatives marketplace for everyone. IDAP ecosystem, including the platform itself and related products. It is designed to serve investors, traders

IDAP has two platforms, IDAP Exchange and IDAP Desktop App with the most advanced trading tools. Most importantly, crypto derivatives instruments by IDAP for trading and investment. Tools like Outright Futures contract, Calendar Spreads, Butterfly will help investors and traders to control and mitigate risk and enjoy a low cost.
IDAP has powerful trading tools and features that help users. Some features and tools such as IDAP Ladder, IDAP Matrix , IDAP Spreader, they make it easy for users to manage, track and execute transactions. Also with IDAP Simulator, it helps new entrants to trade and wants to become familiar with action and trading in the market without risking real money.
IDAP is a very promising and well-organized project,everything is clear, the team is very professional, they come from reputable universities like such as Oxford University, Stanford University, Stockholm School of Economics, London School of Economics, , Indian Institute of Technology, National Institute of Technology, and University of California. With diversified knowledge in various fields such as Investment Banking, Finance, Economics, and Information Technology . So far, this project has also gotten a lot of good comments from many people. With eligible ICO participants they have a special gift, to thank the contributors to the ICO process of the project, IDAP will not charge any transaction fee for our ICO participants who buy 20,000 or more tokens.
Project team

Advisior

Roadmap

Token

Useful links
Website: https://www.idap.io/
Telegram: https://t.me/idap_io
Twitter: https://twitter.com/idap_io
Facebook: https://www.facebook.com/idapio.exchange
Author : tranduong123
Bitcointalk: https://bitcointalk.org/index.php?action=profile;u=2078420