Personal Broadcast Radio Stations

Anyone in the USA can broadcast license-free via FCC Part #15 rules. Check out how to set up your own station!
Type: All
·

Just out, and was on shortwave's WBCQ 5130kHz AM 1st, Hobby Broadcasting Radio, show #4, (HB#4, for short.), where host Andrew Yoder interviewed me upon my operations. Heard off-air by Boomer, op of AM690, via his Kiwi-SDR receiver....See more

thumb_upthumb_downchat_bubble
·

About 2 weeks ago, Boomer, of AM690, and Carl, of KDX Radio, asked me about 49MHz Part 15 usage. Well, I had to remind them that last decade I tried an Auxiliary Station on 49MHz. Then, took it off-air for whatever reasons. I still have that gear and the mounts for that, and all...See more

thumb_upthumb_downchat_bubble
·

Hobby Broadcasting Radio #2 is out. Goto http://www.hobbybroadcasting.com/ and ask for the link to get this podcast at [email protected] On my stations, Real Free Radio, AM610 / AM1620, it´s the annual marathon for New Year´s Day Weekend. More about that at https://vk.com/realfreeradio , but this time around it´s back to back of Richard Syrett podcasts. Enjoy!!!!! Catch y´all in 2023!!!!!!!

thumb_upthumb_downchat_bubble
·

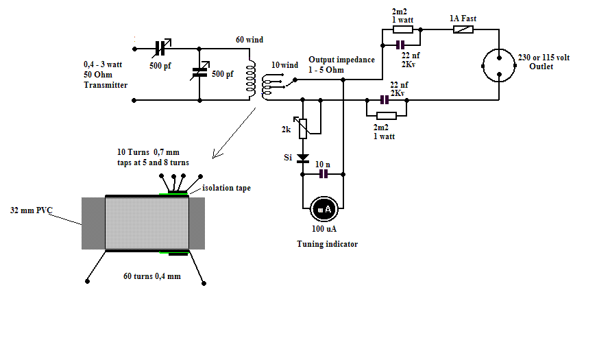
From Boomer, of AM Carrier-Current, AM690. No real specifics, yet, like torroid core type, winding turn numbers, and capacitor values, but they are a start. More to come, I hope.

thumb_upthumb_downchat_bubble
·

Part 1 of roll-your-own AM Carrier-Current Coupler, from Ernest Wilson's 1979 book, Carrier-Current Techniques: Wired-Wireless Broadcasting. If I've posted this right, Part 2 should be below. That has illustrations.

thumb_upthumb_downchat_bubble
·

Part 2 of roll your own AM Carrier-Current Coupler, taken from Ernest Wilson's 1979 book, Carrier-Current Techniques: Wired-Wireless Broadcasting. Ready to build one, yet?

thumb_upthumb_downchat_bubble
·

Geez... I'm really getting bad upon getting back here on Part #15 Broadcasting INFO. However, there is some. Domestically, Progressive Concepts has stepped-up the game on Part #15 'Radiating' gear. ...See more

thumb_upthumb_downchat_bubble1
·

More Part #15 INFO to load onto you? Boomer's got it!!!! The op of AM Carrier-Current, AM690. Check-out his site here! http://boomerthedog.net/radio.html And, not just Boomer, SWL DX'er, Chris Smolinski, found this dude whom home brews Part #15 AM Tube transmitters, and in two parts. NICE!!!!! " Coincidentally I ran across this today: Part 15 Old Style Tube Broadcaster - Part 1: https://www.youtube.com/watch?v=-pJ-kErTI54&feature=youtu.be Part 15 Broadcast Band Transmitters part 2: https://www.youtube.com/watch?v=rs0w7ZS9hFE " Enjoy!!!!!

thumb_upthumb_downchat_bubble
·

Can't believe that it's been over 2 years since something has been included. However, in that time, came up with Ye Poor Man's Emergency Alert System (EAS), for my stations that anyone can easily build. I've put that on Archive.org here, ...See more

thumb_upthumb_downchat_bubble
·

Anyone in the USA can broadcast license-free via FCC Part #15 rules. Check out how to set up your own station! Make AM Radio YOUR WAY!

thumb_upthumb_downchat_bubble
·

Oh yeah... That antenna that was up for almost 7 years for AM1620? Here it is pictured just below. It's a 102 inch CB stainless steel whip. This antenna did OK, but I knew that I could probably do better. Thus, check out the posting and PIC further below of the antenna that replaced this whip in October 2017.

thumb_upthumb_downchat_bubble
·

Being that it's close to Halloween 2019, it's now been 2 years since we've put the new AM1620 copper antenna into service. (Pictured just below.) What does it consist of? From bottom to top, you see a custom made wooden plate / bracket mount. This is coated with several layers of...See more

thumb_upthumb_downchat_bubble
Anyone in the USA can broadcast license-free via FCC Part #15 rules. Check out how to set up your own station!